PROCEDURE FOR SA 8000 CERTIFICATION


PROCEDURE FOR SA 8000 CERTIFICATION


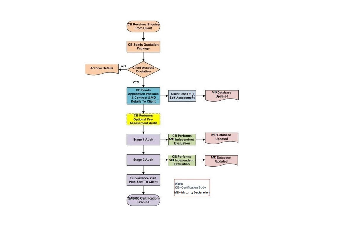
The SA8000 Certification is a globally recognized standard for social accountability in workplaces, ensuring ethical treatment of workers and compliance with labor rights. The flowchart outlines the structured process followed by a Certification Body (CB) to assess and certify an organization’s adherence to the SA8000 standards.


1. Initial Inquiry and Quotation Process:

● The process begins when a client submits an inquiry to the Certification Body (CB) regarding SA8000 certification. In response, the CB provides a quotation package outlining the terms, costs, and requirements. If the client does not accept the quotation, the details are archived, and the process ends. However, if the client agrees, the certification process moves to the next stage.

2. Application and Self-Assessment

● Once the client accepts the quotation, the CB sends an application package, contract, and Maturity Declaration (MD) details. The client is required to conduct an MD self-assessment, which evaluates their current compliance with SA8000 standards. After completion, the results are updated in the MD database, ensuring a transparent record of compliance.


3. Optional Pre-Assessment Audit

● At this stage, the CB offers an optional pre-assessment audit to help organizations identify gaps before the formal audit begins. This step is not mandatory but can be beneficial in preparing for the main evaluation process.

4. Stage 1 and Stage 2 Audits

The certification process consists of two critical audit stages:

Stage 1 Audit: The CB performs an initial review to assess the client’s preparedness and documentation compliance. After this evaluation, an independent MD assessment is conducted, and the MD database is updated.

Stage 2 Audit: A more in-depth audit follows, where CB evaluates the organization’s implementation of SA8000 standards in the workplace. Another independent MD evaluation is carried out, and the database is updated again.

5. Surveillance Visit and Certification Granting

● After the successful completion of both audit stages, the CB provides the client with a surveillance visit plan, ensuring ongoing compliance with SA8000 standards. If all criteria are met, the organization is officially granted SA8000 certification, demonstrating its commitment to ethical labor practices, workplace safety, and human rights.

#